疫情期间家访总结
〖壹〗 、为了保障学生们假期的健康安全,进一步了解学生在家庭中的身体、心理和学习等方面的真实情况 ,学校精心组织开展了进家家访和“线上家访,爱心呵护 ”活动,通过实时、有效地陪伴 ,帮助学生顺利度过疫情期。每天早上8点,班主任老师在各班发起接龙小程序,了解孩子们的体温和健康情况 ,做到有情况及时上报,并且叮嘱家长们护理好孩子 。

〖贰〗 、特殊时期的一次家访,在恰当的时候恰当的场合,三位老师共同为空中课堂学习营造了一次必要的仪式感 ,为学生和家长指明了下面努力的方向和方法。同时,老师也清楚地掌握了学生在家的情况。

〖叁〗、在这疫情严重的特殊时期,针对同学们在网上学习遇到的各种问题 ,能与孩子和家长进行面对面的交流,家访就显得尤为重要 。3月15日下午,当接到家访通知后 ,我和雪霞姐就一块对我们班的部分学生进行了家访。
〖肆〗、家访个人工作总结1 假期,疫情肆虐,学生停课不停学 ,为有效保证网上学习效果,根据县 教育 局统一部署,夹河镇腰滩河小学家访工作全面启动。学校根据校情制定了家访工作 实施方案 ,在4月8日全面完成此次家访工作,实行实地走访全覆盖 。
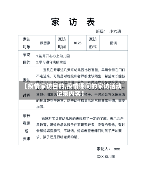
家访记录内容幼儿园怎么写?
我们的幼儿园基本上半年一次家访,关于家访记录表的内容的话,可以按照实际的情况去进行填写 ,比如先填写上时间 、地点以及家访的人物,还有就是家访里面主要问的一些问题,可以以问答的形式去进行记录 ,然后在记录的时候以一问一答的形式进行记录。
以下是一份中班幼儿园家访记录表的内容建议: 时间:XXXX年XX月XX日 地点:XX小区XX栋XX单元XX室 目的:了解幼儿在家庭中的生活和学习情况,与家长沟通幼儿在园表现,加强家园合作。 参与人员:幼儿园中班教师XXX ,幼儿家长XXX。 主要内容: 教师向家长问候并介绍自己的身份,说明家访的目的和内容 。
查到后怎么办?教育培训大总结 2023-11-18 · 超过112用户关注了TA 关注 幼儿园小班家访记录表内容可以了解幼儿家庭背景和家庭成员,表现和习惯 ,生活问题。还有家访时间、家访地点,与家长交流,观察幼儿在家中的表现 ,与家长解决幼儿存在的问题,最后写上家访效果,解决了幼儿存在的问题,加强了家园合作。
幼儿园家访记录内容及家长意见和建议 家访记录内容 在家访中 ,我们观察到孩子在家庭中的表现十分活跃,喜爱与家人互动,展现出了强烈的好奇心和探索欲望 。特别对绘画和音乐表现出浓厚的兴趣 ,常在家中进行涂鸦和唱歌。
【幼儿园家访记录篇一】家访目的:培养幼儿良好的学习习惯。家访记录:XX小朋友,聪明活泼,学习能力强 ,但近期上课注意力不集中,常与同学交谈 。与家长李女士谈话,她表示会抽时间关注孩子的学习情况 ,并与老师配合,共同培养孩子的学习习惯。
幼儿园家访表家长意见和建议,您可以这样写:感谢老师:感谢老师们对孩子的关心和照顾 ,孩子在幼儿园里过得很开心,我们家长也很放心。孩子的进步:自从孩子入园后,我们明显感觉到他的成长和进步 。他现在更懂得分享,也更懂得如何与小朋友们相处了。

幼儿园疫情期间线上家访记录表
受疫情影响 ,在这个特殊的假期里,孩子离开幼儿园的时间也逐渐延长。为增进对幼 儿居家情况的掌握,我园将对幼儿家长和孩子进行一场线上家访 。防疫期间的家访 ,不同于以往幼儿老师常常与家长面对面的访问,针对幼儿老师们如 何更好的开展自己班级的家访工作,特制定以下方案 ,提醒各位幼儿老师注意。
准备家访材料 回顾幼儿在园表现:结合性格、习惯、兴趣等,与家长探讨针对性育儿策略。掌握近期动向:观察孩子在群里的活动,反馈建议给家长。使用线上家访记录表 记录关键信息:涵盖身体状况 、生活习惯、家庭状况及家长疑问 ,为后续教育提供依据 。
作息时间:作息时间都与平时幼儿园的时间推后大概1到5小时左右。晚上休息时间大部分在9点半到10点左右;饮食情况:在家食量不错,长个子也长肉了;其他:孩子都知道因外面有疫情,不经常出门 ,出门必戴口罩、不去人群密集场所 、回家需要勤洗手,讲卫生。
联系内容:向家长介绍洋洋入园以来的各种表现、喜好、需求,询问家长有无需特殊交代的事情 。家长意见:教师意见及对策:xx是我们班最小的宝宝,各方面能力还需要老师的帮助 ,不过经过一段时间的学习,洋洋现在已经好多了。偶尔会哭几声,哄一下就会好。
幼儿园线上家访内容如下:了解幼儿在家生活和学习现状:延迟开学后 ,孩子长时间待在家中不能出门,日常活动难免受疫情的影响 。幼儿的心理很脆弱,难免会出现焦虑 、紧张、 軎怕、恐慌的心理。进行线上家访时 ,老师们可以通过谈话, 及时发现孩子身心状态的变化和心理需求,并给予积极引导。
长春市老师家访么
综上所述 ,长春市的老师会进行家访,且家访形式多样,旨在更好地了解学生情况 ,促进家校合作,共同为学生的健康成长保驾护航 。
根据长春市***高的特点,该班的入学成绩不是很高,但在原任班主任的严格要求之下纪律良好 ,学生与老师积极配合,成绩整体水平有很大辐度提高,尤其是数学成绩!班级气氛活跃 ,集体荣誉感强,学生对各种活动积极性高。
尊重同事,团结合作 ,正确对待竞争,维护其他教师在学生中的威信,不诋毁其他教师 ,不做有损害学校荣誉和不利于同志团结的言行。 尊重家长,主动与学生家长沟通联系,定期进行家访 ,认真听取家长的意见和建议,取得支持与配合,积极宣传科学的教育思想和方法,促进学校教育 、家庭教育和社会教育的有机结合 ,不训斥、指责学生家长 。
对于此事八卦我采访了长春市某知名高中的班主任老师的电话,这位班主任老师这样说的: 对于这个问题我想说,我从来都没有放下戒尺 ,当大家都怕学生的时候我也没有放下过戒尺,因为我知道,只要是我做的正 ,即便是当时学生恨我,过一段时间他可以理解的。
刘纯朴老师是北京市的代表。出席这次会议的代表很多都是全国著名的优秀班主任,如上海虹口区第三中心小学毛蓓蕾、北京大学附属中学关秋兰 、北京市第二实验小学霍懋征、哈尔滨市道里区安广小学柳玉芳等等。吉林省的正式代表是东北师大附中的优秀班主任沈帼英 。
x月份在全市幼儿教师素质赛中我园xx等x名教师参加均取得了优异成绩;x月份在x省幼儿教师优秀教育活动展评活动中我园教师周伟玲获省一等奖;在x月份区里组织的主题活动评优中我园x等8x名教师面向全区进行了展示 ,其中有x人获一等奖、x人获二等奖。
青岛市市南区:建立战“疫”时期家校协同机制
〖壹〗、青岛市市南区通过多维度举措建立战“疫 ”时期家校协同机制,涵盖动态摸排 、线上互动、知识宣传及综合指导等方面,具体内容如下:学生动态与健康摸排疫情期间 ,市南区组织班主任每天对学生行踪及身体状况进行全面摸排,确保及时掌握每一名学生的健康信息,为防控工作提供基础数据支持。
〖贰〗、青岛市幼小科学衔接示范区为市南区和胶州市 。具体说明如下:依据官方文件明确示范区范围根据《青岛市幼儿园与小学科学衔接实验方案》(青教通字〔2021〕98号)要求,青岛市教育局通过行政文件形式明确划定市南区 、胶州市为幼小科学衔接示范区。
〖叁〗、家校协同教育的最佳方式应围绕家庭教育内容选取原则展开 ,通过因材施教、与学校教育互补 、着眼于终身教育实现家校共育目标。具体如下:因材施教:以兴趣为导向定制教育内容核心逻辑:根据孩子的兴趣特长选取教育方向,避免盲目跟风学科培训 。








