汇总|3月第三周热点、重点时政回顾
学生票政策延长:中国铁路公告 ,疫情期间学生票寒假乘车截止时间由3月31日推迟至5月31日 。世界合作与物资支援 中意口罩协议:3月16日,通用技术集团意大利公司与意大利政府民防部门达成800万只口罩供货协议,总价06亿元人民币。

③科技进步是影响文化发展的重要因素,现代信息技术能够促进文化的继承与发展。 ④发展中国特色社会主义文化 ,要充分认识科学技术是第一生产力,在全社会形成崇尚科学、鼓励创新、反对迷信和伪科学的良好氛围。 据不完全统计,近来我国有近9000多万学生需要乘坐校车 ,校车市场前景广阔,企业应抓住机遇,积极应对 。

周期建议:每周完成3-4套试卷 ,持续2-3周,考前一周减少至1-2套保持手感。第四阶段:回顾冲刺 核心任务:通过错题与笔记强化记忆,关注时政热点。具体方法:错题本精简:删除已掌握的错题 ,保留顽固性错误(如法律条文中的“应当”与“可以 ”区分) 。
民政部向全国城乡社区工作者致信
民政部于2020年2月7日发布《致全国城乡社区工作者的一封信》,高度肯定社区工作者在疫情防控中的贡献,并号召其继续坚守岗位 、落实防控责任 ,为打赢社区防控攻坚战及国家发展目标贡献力量。
待遇提升:民政部等部门多次发文要求提高社区工作者待遇,如《持续创新城乡社区治理夯实了社区和谐的根基--改革开放40年首度基层政权和城乡社区治理工作创新发展》中明确指出需保障其薪酬水平。
社区工作者的具体人数会因统计时间和范围的不同而存在差异 。2020年2月,民政部基层政权建设和社区治理司司长表示全国约有400万城乡社区工作者;“十三五”期末(2020年底),全国社区工作者达到438万人。
全国社区工作者大量招聘的原因主要有社会治理精细化需求、国家政策推动、社区工作价值凸显 、职业吸引力提升以及社会观念转变等方面。社会治理精细化的需求:随着社会治理体系不断完善 ,精细化水平提升,社区作为社会治理基础单元的重要性愈发突出 。

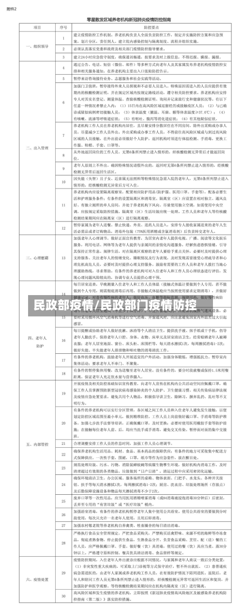
民政部抽样调查,疫情造成民办养老机构收入减少20%以上
疫情导致民办养老机构收入减少20%以上,同时运营支出增加20%~30% ,双重压力下机构面临严峻挑战。具体分析如下:收入减少的原因 服务模式受限:以日间照料和上门服务为主的社区养老服务机构在疫情期间基本关停,直接切断了部分收入来源。
疫情对民办养老机构收入与支出的双重冲击据民政部抽样调查,疫情期间民办养老服务机构收入同比减少约20% ,平均支出增加20%―30% 。收入减少的主要原因包括:社区养老服务机构关停:以日间照料和上门服务为主的机构因疫情基本停止运营,服务收入归零。
空巢老人、高龄老人增长较快,老年服务和养老方式面临挑战 ,近来全国约有2340万65岁以上的空巢老人。据调查显示,京、沪 、津等大城市空巢家庭已达30%以上。全国约有1400多万老年人要求进入老年福利机构养老,而近来各类福利院的床位只有一百多万张 ,远远满足不了老年人的需要 。
“〖Fourteen〗、五”时期,提出实施“一老一小”服务项目,从特殊困难家庭适老化改造、社区居家养老服务网络建设和养老机构服务三个方面来提高养老设施的基础建设,为重点老年人群的正常生活提供有效的生活物质保障。
民政部:指导武汉湖北开展滞留在汉在鄂人员临时救助丨权威发布
〖壹〗 、开展滞留人员临时救助 ,扩大保障覆盖范围民政部指导武汉市、湖北省民政部门对滞留在汉、在鄂人员实施临时救助,重点覆盖因交通管控 、隔离措施等导致生活困难的群体。通过发放临时生活补助、提供基本生活物资等方式,缓解其燃眉之急 ,体现民生保障的温度 。
〖贰〗、月9日,在国务院联防联控机制新闻发布会上,民政部社会救助司司长刘喜堂表示 ,针对低保人员、特困人员等群体,及时足额发放各类补助,对一些疫情影响严重的地区 ,可以增发生活补助。
〖叁〗 、十年前满大街的流浪汉如今不见了,主要是社会救助体系完善、脱贫攻坚成果巩固、城市化管理优化 、经济发展与就业机会扩大以及社会观念与慈善力量协同等多重因素综合作用的结果。
〖肆〗、月26日,北京梅赛德斯-奔驰销售服务有限公司和北京奔驰汽车有限公司联合其经销商宣布 ,通过中国青少年发展基金会捐赠爱心资金1000万元,在国家卫健委、民政部的指导下以及中国青少年发展基金会 、湖北省青少年发展基金会的协助下,全力驰援全国范围的肺炎疫情防控工作 。
〖伍〗、以保护一线医护人员,支持前线志愿者;广汽乘用车也将通过广州市慈善会向武汉市慈善总会捐赠价值100万元的全新一代传祺GA6轿车 ,由武汉市新冠肺炎防控指挥部统一调配使用。
国家出手!因疫情无收入的3类人,可领取救助金
022年11月8日民政部等多部门联合发布的通知明确,因疫情无收入的三类人可领取救助金,具体包括受疫情影响无法返岗复工且生活困难的农民工等未参保失业人员、暂未就业的基本生活困难大学生 、其他因疫情导致基本生活陷入临时困境的家庭或个人。
因疫情影响连续3个月无收入来源且未纳入低保范围的特定人群 ,可申请由务工地或经常居住地发放一次性临时救助金 。
因疫情3个月无收入来源且符合条件的人员,可申请由务工地或经常居住地发放一次性临时救助金。具体说明如下:适用对象:未参保失业人员:受疫情影响无法返岗复工、连续3个月无收入来源、生活困难且失业保险政策无法覆盖的农民工等未参保失业人员,未纳入低保范围的。
首先第一类人就是失业人员 。那么是哪些失业人员呢?是对于那些受疫情影响而无法返岗复工的 ,连续三个月内无收入来源,并且生活困难且失业保险政策无法覆盖的农民工等未参保失业人员,如果是未纳入参保范围的 ,经过本人申请之后,将会给他们发放一笔一次性临时救助金。
疫情期间市民申请领取临时救助金的程序为向乡镇街道申请 、核实、审批、发放,市民政局仅对高于2000元的临时救助进行审批;要求为家庭无收入或人均收入低于当地低保标准 ,且不属于不予享受范围的家庭或个人。 具体如下:申请程序小额临时救助:所有的程序是向乡镇街道申请、核实 、审批、发放。









