河北承德一区发布涉疫情内容的公告被撤销,为什么?
〖壹〗、“承德晚报”微信公众号8月30日消息,承德高新区党工委 、承德高新区管委会发文表示 ,承德高新区新冠肺炎疫情防控指挥部办公室未经研究审核,擅自发布相关涉疫政策,法律政策依据不足 ,予以撤销 。对此造成的影响向社会公开致歉。此次事件正在调查核实,将依纪依规严肃处理。

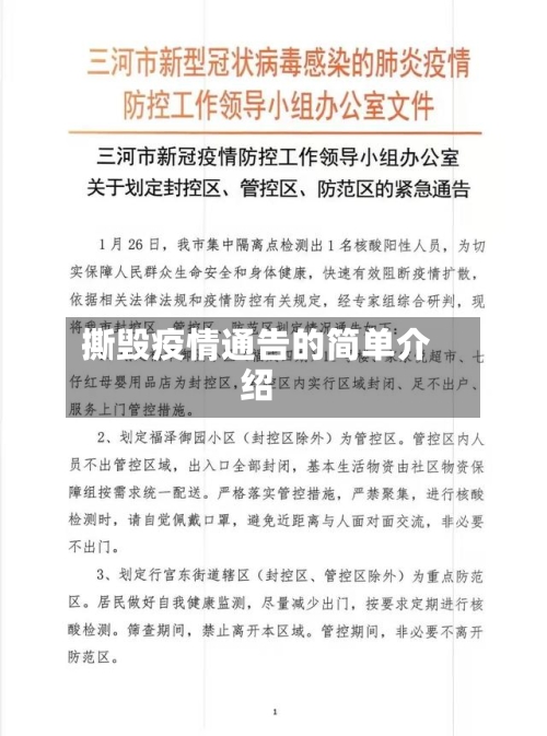
〖贰〗、河北承德高新区的涉疫信息公告今日凌晨发布中午撤销 。其中涉疫人员不配合流调,三代以内旁系亲属不得参军入党考公的规定让人有“株连九族 ”的既视感。

〖叁〗、承德高新区已撤销“隐瞒行程,三代以内旁系亲属不得参军入党考公”的公告 ,并公开致歉,称该公告法律政策依据不足。以下是详细情况:事件背景:河北省承德市高新区为管控疫情传播,面向社会公开征集疫情防控线索 ,并发布相关公告。

〖肆〗 、涉疫人员是个人的,列入高新区个人失信记录黑名单(三代以内旁系亲属不得参军、不得入党、不得报考公务员及事业单位等);三年后,如个人无不良记录 ,方可恢复个人正常信用 。8月30日中午,承德高新区发布通知称上述《公告》予以撤销。
〖伍〗、河北承德高新区“隐瞒行程旁系亲属不得参军入党考公”的防疫政策已被撤销,该政策缺乏法律依据 ,超越了法治底线,虽已取消但引发了对政审严格性及个人行为约束的讨论。

山东7部门联合发布关于进一步依法处置妨害疫情防控秩序行为的通告
〖壹〗 、引发新冠肺炎传播或有传播严重危险的,以妨害国境卫生检疫罪(刑法第三百三十二条)定罪处罚 。阻碍疫情防控职责行为 拒绝或阻碍国家机关工作人员及其他人员依法履行疫情防控职责的 ,以阻碍执行职务(治安管理处罚法第五十条第一款第(二)项)给予治安管理处罚。
〖贰〗、公安机关将依法严厉打击妨害新冠肺炎疫情防控的违法犯罪行为:拒不执行政府在疫情防控期间发布的决定、命令 、通告,擅自出入封控区、管控区或者在管控区内聚集,以及违反政府规定擅自离开防范区或者在防范区内聚集的。
〖叁〗、泰安市召开第四场新冠肺炎疫情防控工作新闻发布会3月28日,市政府新闻办召开第四场新冠肺炎疫情防控工作新闻发布会 ,副市长冯能斌发布全市疫情防控最新情况,泰安市委宣传部 、泰安市民政局、泰安市交通运输局相关负责同志参加发布会,并就社会关注问题回答记者提问 。
〖肆〗、主动配合疫情防控工作 ,干扰阻碍防控者将依法追责。遇突发事件或突发疾病,需立即拨打11119处置,并同步向网格员报备。信息发布与责任主体 通告由瑞丽市新冠肺炎疫情防控工作指挥部发布 ,春城晚报-开屏新闻记者罗宗伟 、马楠参与报道 。政策执行期间,指挥部将根据疫情形势动态调整管理措施。
〖伍〗、关于维护医院秩序的联合通告(公安部、卫生部,1986年10月30日)为维护医院医疗秩序 ,保障医疗预防工作正常进行,现联合通告如下:禁止扰乱医疗秩序与侵犯权益医院是救死扶伤的公共场所,禁止任何人以任何手段扰乱医疗秩序 、侵犯医务人员人身安全或损坏国家财产。
〖陆〗、向公安机关、边境管理部门举报和扭送妨害边境管理、非法偷越国边境等违法犯罪活动 ,有效防控疫情输入风险 。严惩违反防疫规定的行为:对拒不配合防疫措施 、侮辱攻击防疫工作人员、扰乱医疗机构秩序、拒不服从安排造成疫情输入扩散 、造谣传谣引起群众恐慌以及其他妨害疫情防控的行为,将依法从严追究法律责任。
偃师公安依法严厉打击妨害疫情防控违法犯罪行为通告
〖壹〗、对拒不配合、干扰疫情防控工作的由公安部门严厉打击;对不作为 、慢作为等各种失职渎职行为由区纪委监委进行责任追究。本通告自2021年8月10日起实施,具体恢复时间另行通知。
〖贰〗、场所的管理者、经营者应当履行本场所疫情防控主体责任 。场所的管理者 、经营者未按照规定采取相应措施的,由相关主管部门责令改正;拒不改正或者造成严重后果的 ,依法追究法律责任。
〖叁〗、此次行动中,新安县公安局禁毒大队发扬连续作战精神,通过线索研判、蹲守抓捕 、深挖扩线等环节 ,成功摧毁了一个涉及吸贩毒的犯罪网络。近来,案件正在进一步办理中,公安机关将持续对毒品违法犯罪活动保持高压态势 ,坚决零容忍,严厉打击发生在群众身边的街面吸贩毒行为,斩断毒品交易链 。
衡阳市公安局发布依法处理违反防疫规定行为的通告
〖壹〗、行政处罚警告或罚款:对拒不配合防疫检查、未按规定佩戴口罩、未落实扫码登记等轻微违规行为 ,通常由公安机关或防疫部门依据《中华人民共和国治安管理处罚法》第五十条,处警告或200元以下罚款;情节严重的,处5-10日拘留 ,可并处500元以下罚款。
〖贰〗 、法律分析:违反防疫法的相关规定的,处三年以下有期徒刑或者拘役;后果特别严重的,处三年以上七年以下有期徒刑。如果拒绝执行县级以上人民政府、疾病预防控制机构依照传染病防治法提出的预防、控制措施的 。单位犯前款罪的,对单位判处罚金 ,并对其直接负责的主管人员和其他直接责任人员,依照前款的规定处罚。
〖叁〗 、行政处罚警告或罚款:对情节较轻的违规行为,如未按规定佩戴口罩、未配合体温检测等 ,公安机关或卫生行政部门可依据《中华人民共和国治安管理处罚法》第五十条,处警告或200元以下罚款;情节严重的,处5-10日拘留 ,可并处500元以下罚款。
〖肆〗、违反防疫法的相关规定的,处三年以下有期徒刑或者拘役;后果特别严重的,处三年以上七年以下有期徒刑 。如果拒绝执行县级以上人民政府 、疾病预防控制机构依照传染病防治法提出的预防、控制措施的。单位犯前款罪的 ,对单位判处罚金,并对其直接负责的主管人员和其他直接责任人员,依照前款的规定处罚。
〖伍〗、特此通告:具有下列行为之一 ,妨碍疫情防控或者造成其他严重后果,构成违法的,将依法予以处罚;涉嫌犯罪的,将依法追究刑事责任:未按规定报备 。外省来郴 、返郴人员及本省有疫情市州来郴、返郴人员未按规定报备。违规聚集。
〖陆〗、执法权归属:强制措施(如拘留 、限制人身自由)必须由公安机关依法执行 ,基层干部或志愿者无权擅自实施;程序正义:即使面对违规者,也需保障其合法权益,避免因手段不当激化矛盾。“一码归一码 ”:干部违法与民众违规均需严惩防疫不是“特权场” ,无论是干部还是普通民众,违反规定均需承担责任 。
鱼台县疫情防控举报通告鱼台县防疫站
违反本通告,具有以上情形之一的 ,一律依法从严从快打击处理,构成犯罪的,依法追究刑事责任。疫情防控是全社会共同的责任 ,公安机关鼓励社会群众积极举报涉疫情违法犯罪线索,举报电话:6467000或110。
贵阳市曝光一批违反疫情防控规定的典型案例
贵阳市曝光五起违反疫情防控规定的典型案例,涉及多家经营场所因未落实防疫要求被停业整顿 ,具体如下:云岩区四家餐饮单位因提供堂食被停业整顿云岩区某西饼店、某餐饮店、某餐馆及某餐饮管理有限责任公司,在经营过程中违反《关于调整贵阳市分级分类疫情防控措施的通告》,为顾客提供堂食服务 。
辖区部分群众违反静默规定在街面活动和营业,导致石板镇成为疫情扩散源头 ,并外溢至贵阳市6个区(市、县)。
通报背景与问题核心贵阳市疫情防控现场处置省市联动指挥部督办督查组在监督检查中发现,南明区副区长严明作为全员核酸检测工作的分管领导,存在以下严重失职行为:核酸样本送检滞后:9月3日至4日采集的1079万份样本送检不及时 ,部分样本未落实检测机构,导致检测结果延迟,影响疫情防控决策。









