新冠肺炎疫情变化分析(2月4日)
截至2月4日,新冠肺炎疫情变化呈现以下特征:全国总体病例情况确诊病例总数:全国累计确诊病例数持续上升 ,但增速有所波动 。疑似病例总数:疑似病例数在前期快速增长后,增速逐渐放缓,表明筛查和诊断效率提升。新增确诊病例数:每天新增确诊病例数在2月4日前后达到高峰后 ,部分地区出现下降趋势,但湖北省仍占全国新增病例的绝大部分。

022年2月4日,云浮罗定市本起疫情中的个案7(9岁男性 ,住罗定市龙湾镇旗垌村委红卫村)在定点救治医院隔离观察期间出现症状,经专家组诊断转为新冠肺炎确诊病例(轻型),其与之前病例属于同一传播链 。图源:罗定发布病例情况 个案7原为无症状感染者 ,2月4日因出现症状被重新诊断为轻型确诊病例。

非典与新冠疫情对房地产影响的对比显示,新冠疫情对房地产的短期冲击更大,长期影响则因经济环境、政策导向和供需关系变化呈现不同特征。

国家卫健委:4日新增本土确诊病例42例
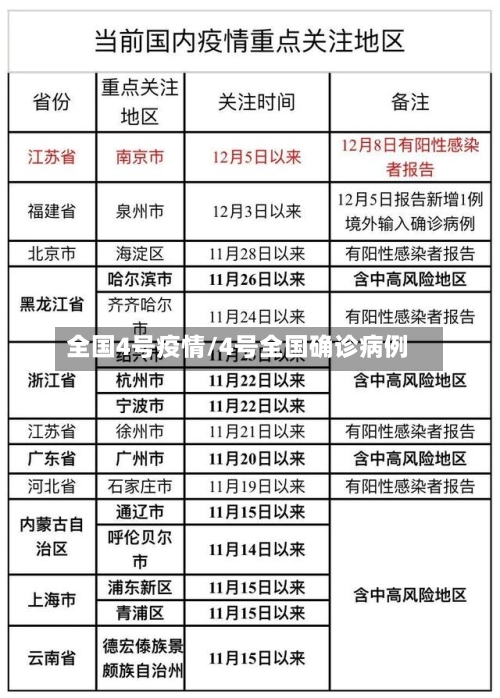
〖壹〗 、月4日0—24时,31个省(自治区、直辖市)和新疆生产建设兵团报告新增本土确诊病例42例 ,具体分布及疫情相关情况如下:本土确诊病例分布 内蒙古:30例,均在呼伦贝尔市 。黑龙江:10例,均在哈尔滨市。云南:2例 ,均在德宏傣族景颇族自治州。
〖贰〗、省新增新冠本土确诊42例,新增病例的病情基本稳定,但是人们不能放松警惕 ,毕竟疫情还在继续传播,所以我们不能放松警惕 。根据河北省疫情呈现出的三个特点,我们可以更加有针对性的去防控疫情的发展。疫情的地理位置集中在机场附近。
〖叁〗 、新增确诊病例:全国31个省(自治区、直辖市)和新疆生产建设兵团报告新增确诊病例52例。境外输入病例16例 ,分布为上海9例,广东5例,天津1例 ,湖南1例 。本土病例36例,分布为黑龙江21例,吉林13例,北京1例 ,河北1例。新增死亡病例:无新增死亡病例。新增疑似病例:新增疑似病例2例 。
〖肆〗、月16日0—24时,31个省(自治区 、直辖市)和新疆生产建设兵团报告新增确诊病例109例,其中境外输入病例13例 ,本土病例96例。
〖伍〗、月30日至31日:2天本土病例为(0+0)。3月累计本土病例:确诊病例143例,无症状感染者10例 。4月整体情况 4月1日至2日:2天本土病例为(0+0)。4月3日:新增本土病例(1+0)。4月4日:新增本土病例(8+1) 。4月5日:新增本土病例(4+1)。4月6日:新增本土病例(0+4)。
转印度疫情汇总2021年9月4日星期六
社会经济影响 燃油费用:印度石油营销公司连续三天未调整汽油和柴油费用,德里汽油价保持1034卢比/升 ,柴油877卢比/升 。外汇储备:截至8月27日,印度外汇储备增加1663亿美元至63358亿美元,创历史新高 ,主要因特别提款权(SDR)持有量增加。
021年9月6日印度疫情汇总 疫情核心数据 新增确诊:38,948例,累计确诊33 ,027,621例(全球第2位)。新增死亡:219例,累计死亡440,752例。现有确诊:404 ,874例 。重点邦数据:喀拉拉邦:新增26,701例,累计4 ,207,838例。马哈拉施特拉邦:新增4,057例 ,累计6,486,174例。
印度单日新增破全球记录9月3日 ,印度卫生部通报新增确诊病例83883例,创全球单日新增比较高纪录 。同时,印度第二季度经济大幅下滑。二十国集团外长会议强调世界合作当地时间9月3日 ,二十国集团外长视频会议召开,重点讨论加强新冠疫情世界防控合作。
单日检测:1,579,761份样本(9月15日)防疫与治疗 疫苗出口禁令:印度面临世界社会要求解除对冠状病毒疫苗出口禁令的压力 ,此前为应对国内大规模疫情实施限制,近来疫情有所缓解 。各邦动态 德里:9月16日至周末预计有中等到强降雨。
021年9月15日印度疫情汇总 全国疫情数据 新增确诊:27,176例 ,累计确诊33,316,755例 ,居全球第2位。新增死亡:284例,累计死亡443,528例 。现有确诊:351 ,087例。检测数据:截至9月14日,共检测546,055 ,796份样本,14日检测1,610,829份。










