在疫情下,我们对于传染病应该有着重新认识和应对之策
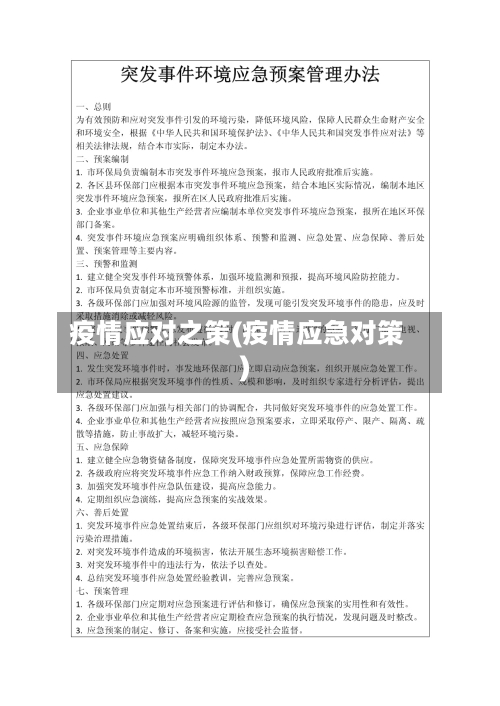
〖壹〗、疫情下对传染病的重新认识是:传染病从未远离人类 ,其威胁依然存在且可能因全球化等因素加剧;应对之策需基于历史经验,通过疫苗研发 、环境改造、治疗技术提升及全球合作等综合手段降低其影响。对传染病的重新认识传染病从未消失:新冠疫情的爆发打破了人类对传染病“已被战胜”的乐观幻想 。

〖贰〗、防疫政策方面隔离管控政策正确:国家选取隔离管控的防疫政策是正确的。传染病防控的手段就是消灭传染源、切断传播途径 、保护易感人群,隔离管控是最有效的措施之一。在疫情初期,通过隔离管控 ,能够快速控制疫情的传播范围,为后续的防控工作争取时间和主动。

〖叁〗、对疫情应对措施的感慨:对经验总结的反思:经历了疫情,人们期望能够从中汲取教训、总结经验 。然而 ,有时总结的“有效经验 ”可能并无实际效果,没解决的问题依然存在。这反映出在疫情应对中,经验总结可能存在形式主义的问题 ,需要更加注重实际效果和问题的解决。

〖肆〗 、总结:人类应对传染病的策略从控制到灭绝形成梯度体系,选取需综合考虑科学、社会和伦理因素 。主流策略以科学干预为核心,而非主流策略则反映极端情境下的应对困境 ,需通过世界合作和公众教育避免其发生。
〖伍〗、除此之外国家一定要稳住人心,用宏观 、能够有预见性的观点去预测和防控传染病传播。在社会层面,一定要引起全体国民对于新冠疫情的持续防控的重视以及对猴痘病毒的了解 。猴痘病毒的袭来并不意味着新冠疫情的消失 ,所以在这方面一定要引起国民的重视。
病毒工作的治本之策是什么
病毒工作的治本之策是切断源头阻断传播。控制源头、切断传播途径,是疫情防控的治本之策;提高收治率和治愈率,降低感染率和病死率,是防控工作的突出任务;集中患者、集中专家 、集中资源、集中救治 ,是扭转战局的关键之举 。
我国禁毒工作的治本之策是毒品预防教育。依据《中华人民共和国禁毒法》规定如下:第四条 禁毒工作实行预防为主,综合治理,禁种、禁制 、禁贩、禁吸并举的方针。禁毒工作实行政府统一领导 ,有关部门各负其责,社会广泛参与的工作机制 。
控制源头、切断传播途径,是传染病防控的治本之策。 广泛发动和依靠群众 ,同心同德、众志成城,坚决打赢疫情防控的人民战争。 坚决抓好外防输入 、内防扩散两大环节,尽最大可能切断传染源 ,尽最大可能控制疫情波及范围。 坚持早发现、早报告、早隔离 、早治疗 。
控制源头、切断传播途径,是传染病防控的治本之策。广泛发动和依靠群众,同心同德、众志成城 ,坚决打赢疫情防控的人民战争。坚决抓好外防输入 、内防扩散两大环节,尽最大可能切断传染源,尽最大可能控制疫情波及范围 。坚持早发现、早报告、早隔离 、早治疗。
防控措施:有效的防控措施应包括控制蚊子滋生地、使用防蚊用品、加强个人防护 、提高公众对疾病的认知等。这些措施针对的是蚊子传播途径和人群易感性,而非特定种族 。种族歧视的不合理性科学依据缺失:将基孔肯雅热的传播归咎于特定种族或人群 ,缺乏科学依据。
疫情影响下的我们如何应对
在疫情影响下,我们可通过保持积极心态、合理安排时间、制定应急预案等方式应对危机,同时抓住机遇提升自我 ,共同度过考验。 具体如下:保持积极心态应对影响理解公司处境,避免过度担忧:疫情对公司运营和员工个人都带来挑战,但公司比员工更担忧各项开支等问题 。
开辟第二职业或副业:个人可在第一职业基础上开辟第二职业 ,获得补充收入;企业可调整业务条线,丰富业务类型,做到相互补充、协调发展。如疫情期间 ,中石油卖菜 、比亚迪生产口罩,这些新业务模型并非不务正业,而是主业的有力补充 ,使企业在剧烈的结构性变化中进可攻退可守、游刃有余。
建立应急储备金:如果条件允许,尽量储备一定金额的应急资金,以应对可能出现的突发情况,如失业、疾病等 。一般建议储备3 - 6个月的生活费用。保障家庭健康:做好防护措施:严格遵守疫情防控要求 ,如佩戴口罩 、勤洗手、保持社交距离等。减少不必要的外出,避免前往人员密集的场所,降低感染风险。










